Document Flow Methodology

āļŠāļĄāļąāļĒāļāđāļāļāļĢāļ°āļāļāļāļēāļāļāļāļāļāļīāļāļāļēāļĢāļāđāļēāļāđ āļāļēāļĻāļąāļĒāļāļĢāļ°āļāļēāļĐāđāļāđāļāļŦāļĨāļąāļāļāļēāļāđāļŠāļāļāļ§āđāļēāļāļđāđāļāđāļēāđāļāđāļĢāļąāļāļĢāļđāđāļāļĢāļāļāļąāļ āļāļēāļĢāļāđāļēāļāļēāļĒāļāļķāļāļĄāļĩāđāļāļŠāļģāļāļąāļāđāļāļ·āđāļāļ§āļąāļāļāļļāļāļĢāļ°āļŠāļāļāđāļāđāļēāļāđ āđāļāđāļ āđāļāđāļŠāļāļāļĢāļēāļāļē, āđāļāļŠāđāļāļŠāļīāļāļāđāļē, āđāļāđāļŠāļĢāđāļāļĢāļąāļāđāļāļīāļ
āđāļĄāđāđāļāđāļŠāļī āļāļĩāđāļāļĢāļīāļāđāļĨāđāļ§āļŠāļĄāļąāļĒāļāļĩāđāļĒāļąāļāļĄāļĩāļāļēāļĢāļāđāļēāļāļēāļĄāļ§āļāļāļĢāļāļąāđāļāđāļāļīāļĄāļāļģāļāļ§āļāļĄāļēāļāļāļĩāđāļāļāļīāļāļąāļāļīāđāļāđāļāļāļĩāđāļāļĒāļđāđ āļāļĢāļ°āļāļēāļĐāļĒāļąāļāļāļāļĄāļĩāļāļ§āļēāļĄāļŠāļģāļāļąāļ āđāļāļĒāđāļāļāļēāļ°āđāļāđāļĨāļāļāļāļ B2B
āļŠāđāļ§āļāđāļŦāļāđāđāļĨāđāļ§āđāļāļāļŠāļēāļĢāđāļŦāļĨāđāļēāļāļąāđāļ āļāļ°āļāđāļāļāļāļģāđāļŦāđāļĄāļĩāļŠāļģāđāļāļēāļĄāļēāļāļāļ§āđāļē 1 āļāļāļąāļ āđāļāļ·āđāļāđāļāđāļāļāļąāļāđāļāđāļāļĢāļąāļāļĐāļē āđāļāļĒāļāļđāđāđāļāļĩāđāļĒāļ§āļāđāļāļāļāļ°āļāđāļāļāđāļāđāļāļāđāļāļ·āđāļāđāļŠāļāļāļ§āđāļēāļĢāļąāļāļĢāļđāđāļ āļēāļĢāļ°āļāļđāļāļāļąāļāļāļĩāđāđāļāļīāļāļāļķāđāļ
āļŦāļĨāļąāļāļāļēāļĢāļŠāļģāļāļąāļāļāļāļāļĢāļ°āļāļāļāļąāļāļāļĩāļāļđāđ āļāļēāļĻāļąāļĒāļāļĨāļāļĨāļāļĒāđāļāđāļāļēāļāļŦāļĨāļąāļāļāļēāļāđāļŦāļĨāđāļēāļāļąāđāļāļĄāļēāļāļąāļāļāļķāļ āļĄāļĩāļŦāļĨāļąāļāļāļīāļāļāđāļēāļĒāđ āļŦāļēāļāļŠāļļāļāļāđāļēāļĒāđāļāļāļŠāļēāļĢāļāļąāđāļāļŦāļĄāļāļāļĢāļāļāđāļ§āļāļāļđāļāļāđāļāļ āļāļĨāļĨāļąāļāļāđāđāļāļīāļāļāļēāļāđāļĒāļāđāļāļāļŠāļēāļĢāļāļąāđāļāļŦāļĄāļāđāļāđāļēāđāļāļŦāļĨāļāļĄāļĢāļ§āļĄāļāļąāļ āļāļĨāļąāđāļāļāļāļāļĄāļēāđāļāđāļāļāļąāļ§āđāļĨāļ āļāļēāļāļŦāļ§āļąāļāļ§āđāļēāļāļ°āđāļāđāļāļąāļāļāļĩāđāļĒāļāļāļĢāļ°āđāļ āļāļāļĩāđāļŠāļāļāļāļĨāđāļāļāļĢāļāļāļĢāļąāļāļāļąāļāļāļāļāļĩ
āļĒāļāļāļąāļ§āļāļĒāđāļēāļāđāļāđāļ āļāđāļēāđāļāļ·āđāļāļāļģāļāļąāļāļāļĩ āļāļļāļāļāļ°āļŦāļĒāļīāļāđāļāđāļĄāđāļŦāļāļĄāļēāļāļąāļāļāļķāļāļāđāļāļāļāđāđāļāđ āđāļāļĄāļĒāļąāļāđāļĄāđāļāđāļāļāļŠāļāđāļāļĨāļģāļāļąāļāđāļ§āļĨāļēāļāđāļāļāļŦāļĨāļąāļ
āļŠāļĄāļĄāļāļīāđāļāļēāđāļāđāļŠāļĢāđāļāļĢāļąāļāđāļāļīāļāļĄāļēāļāļąāļāļāļķāļāļāļąāļāļāļĩāļ§āđāļē āđāļāđāļĢāļąāļāđāļāļīāļāļŠāļāđāļāļīāđāļĄāļāļķāđāļ āđāļĨāļ°āļĄāļĩāļāļĨāļāļģāđāļŦāđāļĨāļđāļāļŦāļāļĩāđāļĨāļāļĨāļāļāļĒāđāļēāļāļĨāļ° 100 āļāļēāļ āđāļĨāđāļ§āļāļąāļāļāļķāļāđāļāļŠāđāļāļŠāļīāļāļāđāļēāļ§āđāļē āļĄāļĩāļĢāļēāļĒāđāļāđāļāļĢāđāļāļĄāļāļąāļāļĨāļđāļāļŦāļāļĩāđāđāļāļīāđāļĄāļāļķāđāļāļāđāļ§āļĒāļāļĒāđāļēāļāļĨāļ° 100 āļāļēāļāđāļŦāļĄāļ·āļāļāļāļąāļ
āđāļĄāļ·āđāļāļĢāļ§āļĄāļĒāļāļāļāļēāļĄāđāļĒāļāļāļĢāļ°āđāļ āļ 3 āļāļāļīāļāļāļĩāđāđāļāļīāļāļāļķāđāļ āļāđāļāļ°āđāļāđāļāļĨāļĨāļąāļāļāđāļāļąāļāļāļĩāđ
āļĢāļēāļĒāđāļāđ +100
āļĨāļđāļāļŦāļāļĩāđ +100 -100 = 0
āđāļāļīāļāļŠāļ +100
āđāļĢāļēāļĢāļđāđāļ§āđāļēāļāļ§āļēāļĄāļāļāļāļīāļāļāļāļĢāļ°āļāļāđāļāļāļŠāļēāļĢāļāļ·āļ āđāļāļŠāđāļāļŠāļīāļāļāđāļēāļāļļāļāđāļāļāļ°āļāđāļāļāļĄāļĩāđāļāđāļŠāļĢāđāļāļĢāļąāļāđāļāļīāļāļāļđāđāļāļąāļāđāļŠāļĄāļ (āļŠāļĄāļĄāļāļīāļāđāļēāļĒāđ āļāļ°āļāļĢāļąāļ āļāļĩāđāļāļĢāļīāļāđāļĨāđāļ§āļāļēāļāļĄāļĩāđāļāļĨāļāļŦāļāļĩāđāļāđāđāļāđ)â āļāļ°āđāļŦāđāļāļ§āđāļēāļĒāļāļāļĨāļđāļāļŦāļāļĩāđāļāļ°āļāļđāļāļāļīāļŠāļđāļāļāđāļ§āđāļēāļŦāļąāļāļĨāđāļēāļāļāļēāļāļāļąāļ§āđāļĨāļāđāļāđāļēāļāļąāļāļāļāļāļĩ
āļāļāļ°āđāļāļĩāļĒāļ§āļāļąāļāđāļāļīāļāļŠāļāļāļĩāđāđāļāļīāđāļĄāļāļķāđāļāļāđāļāļđāļāļāļāļīāļāļēāļĒāđāļāđāļ§āđāļēāđāļāļīāļāļāļēāļāļĢāļēāļĒāđāļāđāđāļāđāļēāļāļąāļāļāļāļāļĩ (āļĢāļēāļĒāđāļāđ = āđāļāļīāļāļŠāļ) āđāļāļĒāđāļĄāđāļāļģāđāļāđāļāļāđāļāļāļŠāļāđāļāļāļ§āļēāļĄāļŠāļąāļĄāļāļąāļāļāđāļĢāļ°āļŦāļ§āđāļēāļāđāļāļāļŠāļēāļĢāļ§āđāļēāđāļāđāļŠāļĢāđāļāļĢāļąāļāđāļāļīāļāļāļĩāđ āļāđāļēāļāļāļīāļāļĄāļēāļāļēāļāđāļāļŠāđāļāļŠāļīāļāļāđāļēāđāļāđāļŦāļ
āļāļēāļāļāļĨāđāļēāļ§āđāļāđāļ§āđāļē āļāļēāļāļāļąāļāļāļĩāđāļāđāļāđāļāļāļāļīāļāļāļĒāđāļēāļāļŦāļāļķāđāļāđāļāļ·āđāļāļāļīāļŠāļđāļāļāđāļāļļāļĢāļāļĢāļĢāļĄāļāļĩāđāđāļāļīāļāļāļķāđāļāđāļāļāļīāļāļāļēāļĢ āđāļāļĒāđāļāđāļ§āļīāļāļĩāļāļēāļāļāļāļīāļāļĻāļēāļŠāļāļĢāđ āđāļāļāļāļēāļĢāļāļīāļŠāļđāļāļāđāļāđāļēāļāļāļēāļĢāđāļĨāđāļāļēāļĄāđāļŠāđāļāļāļēāļāļāļļāļĢāļāļĢāļĢāļĄ āļāļēāļāđāļāđāļāļ§āļīāļāļĩāļāļēāļĢāļāļĩāļāļĩāđāļŠāļļāļāļŠāļģāļŦāļĢāļąāļāļĄāļāļļāļĐāļĒāđāļāļĩāđāļŠāļēāļĄāļēāļĢāļāļāļģāđāļāđāđāļāļĒāļāļāļāđāļĢāļāļāđāļāļĒ
āļāļķāļāđāļĄāđāļ§āđāļēāļāļ°āđāļāđāļāļĨāļąāļāļāļēāļāļāđāļāļĒ āđāļāļĒāļŦāļĨāļĩāļāđāļĨāļĩāđāļĒāļāļāļēāļĢāđāļĨāđāđāļĨāļĩāļĒāļāļāļ§āļēāļĄāļŠāļąāļĄāļāļąāļāļāđāļāļāļāđāļāļāļŠāļēāļĢ āđāļāđāđāļĄāļ·āđāļāđāļāļīāļāļāļĨāļĨāļąāļāļāđāđāļĄāđāļŠāļāļāļāļĨāđāļāļ āļāļēāļĢāđāļĨāđāļŦāļēāļāļļāļāļāļīāļāļāļĨāļēāļāļāļ°āļĒāļļāđāļāļĒāļēāļ āđāļāđāđāļ§āļĨāļēāđāļĨāļ°āļāļĨāļąāļāļāļēāļāļĄāļēāļ āļāļ§āļēāļĄāđāļŠāļĩāđāļĒāļāļāļāļāļāđāļāļāļļāļāļāļēāļāļāļąāļāļāļĩāļāļķāļāļāļķāđāļāļāļĒāļđāđāļāļąāļāļāļ§āļēāļĄāļŠāļĄāļāļđāļĢāļāđāļāļĢāļāļāđāļ§āļāļāļāļāļāļēāļĢāļĢāļ§āļāļĢāļ§āļĄāđāļāļāļŠāļēāļĢāļāļąāđāļāđāļāļ
āđāļāļāļŠāļēāļĢāļŠāļąāļĄāļāļąāļāļāđ
āļāļĨāļąāļāļāļĢāļ°āļĄāļ§āļĨāļāļĨāļāļāļāļāļāļĄāļāļīāļ§āđāļāļāļĢāđ āļāļ§āļēāļĄāļŠāļēāļĄāļēāļĢāļāļāļąāļāđāļāđāļāđāļĨāļ°āļāđāļāļŦāļēāļāđāļāļĄāļđāļĨāđāļāļāļēāļāđāļēāđāļāļŠ āđāļāđāļāļąāļāļŦāļēāļāđāļāļāļģāļāļąāļāļāļāļāļĢāļ°āļāļāļāļĩāđāđāļāđāļāļĢāļ°āļāļēāļĐāđāļāđāļāđāļāļāļāļĨāļēāļāļŠāļ·āđāļāļŠāļēāļĢāļĢāļ°āļŦāļ§āđāļēāļāļāļļāļĢāļāļīāļ
āļāļāļāđāļāļĢāļŠāļĄāļąāļĒāđāļŦāļĄāđ āđāļāđāļāļāļĄāļāļīāļ§āđāļāļāļĢāđāđāļāđāļāđāļāļāļāļĨāļēāļāđāļĨāļ°āđāļāđāļāļāđāļāļĄāļđāļĨāđāļāļāđāļēāļāđāļēāđāļāļŠ āđāļāļēāļāđāļāļĄāļđāļĨāļāļąāđāļāļĄāļēāļŠāļĢāđāļēāļāļāđāļģāđāļāđāļāđāļāļāļŠāļēāļĢāļāļĢāļ°āļāļēāļĐāđāļāļ·āđāļāđāļāđāļŠāļ·āđāļāļŠāļēāļĢāļāļąāļāļ āļēāļĒāļāļāļ āđāļāļ·āđāļāđāļĨāļĩāļĒāļāđāļāļāđāļŦāđāđāļāđāļēāļāļąāļāļĢāļ°āļāļāļāļĢāļ°āļāļēāļĐāļāļąāđāļāđāļāļ
āđāļāļāļāļīāļāļāļąāļāļāļĩāđāļĒāļāļāļĢāļ°āđāļ āļāđāļĄāđāđāļāđāđāļāđāļāļ§āļīāļāļĩāđāļāļĩāļĒāļ§āļāļĩāđāđāļāđāļāļĢāļ§āļāļŠāļāļāļŦāļĢāļ·āļāļŠāļĢāļļāļāļāļĨāļĨāļąāļāļāđāļāļĩāļāđāļĨāđāļ§ āļŦāļēāļāļāđāļāļāļāļēāļĢāļĢāļđāđāļĒāļāļāļĨāļđāļāļŦāļāļĩāđ āđāļĄāđāļāļģāđāļāđāļāļāđāļāļāļĢāļāļāļąāļ§āđāļĨāļāļāļēāļāļāļąāļāļāļĩ āđāļāđāļŠāļēāļĄāļēāļĢāļāļāļĢāļ°āļĄāļ§āļĨāļāļĨāļāļēāļāļāđāļāļĄāļđāļĨāļāļīāļĨāļāļĩāđāļāđāļēāļāļāļģāļĢāļ°āđāļāđāļāļąāļāļāļĩ āđāļāļĄāļĒāļąāļāđāļāļāđāļāļāļĢāļēāļĒāļĨāļ°āđāļāļĩāļĒāļāđāļāđāļ§āđāļēāļĄāļēāļāļēāļāļāļīāļĨāđāļāđāļŦāļāļāđāļēāļ
āļŠāļļāļāļāđāļēāļĒāđāļĄāđāđāļāđāļāļēāļĢāļāļąāļāļāļķāļāđāļāđāļāļāļąāļāļāļĩāđāļĒāļāļāļĢāļ°āđāļ āļ āļāđāļŠāļēāļĄāļēāļĢāļāļŠāļĢāđāļēāļāļāđāļģāļāļēāļāļāđāļāļĄāļđāļĨāļāļąāļāļāļĨāđāļēāļ§āđāļāļĒāđāļĄāđāļāļģāđāļāđāļāļāđāļāļāļāļēāļĻāļąāļĒāđāļāļāļŠāļēāļĢāļāļĢāļ°āļāļēāļĐāđāļāļāđāļāļīāļĄāđāļĨāđāļ§
āđāļĄāđāđāļāđāđāļāđāļŠāļĢāļļāļāļĒāļāļāļĨāļđāļāļŦāļāļĩāđ āļŦāļĢāļ·āļāļŠāļĢāđāļēāļāļāđāļģāļāļąāļāļāļĩāđāļĒāļāļāļĢāļ°āđāļ āļ āđāļĄāđāđāļāđāļāļđāđāļāļĢāļīāļŦāļēāļĢ āļāđāļēāļĒāļāļēāļĢāļāļĨāļēāļ āļāđāļēāļĒāļāļąāļāļāļ·āđāļ āļāđāļēāļĒāļāļēāļĒ āļŊāļĨāļŊ āļŠāļēāļĄāļēāļĢāļāđāļāđāļāļĢāļ°āđāļĒāļāļāđāļāļĢāļ°āļĄāļ§āļĨāļāļĨāļāļēāļāļāđāļāļĄāļđāļĨāļāļąāđāļāļāđāļāļāļĩāđ āđāļāļĒāđāļĄāđāļāđāļāļāļāđāļēāļāļāļīāļāļāđāļēāļāļāļąāļ§āđāļĨāļāļāļēāļāļāļąāļāļāļĩ
āļāļķāļāđāļĄāđāđāļāđāļāļāļĄāļāļīāļ§āđāļāļāļĢāđāđāļŦāļĄāļ·āļāļāļāļąāļ āļāļēāļāđāļŦāđāļāđāļāđāļāļāļĄāļāļīāļ§āđāļāļāļĢāđāđāļāđāļāđāļāļĢāļ·āđāļāļāļĄāļ·āļ (tools) āļāļļāđāļāđāļĢāļ āđāļĄāđāļāđāļēāļāļāļēāļ āđāļāļĢāļ·āđāļāļāļāļīāļāđāļĨāļ āļŦāļĢāļ·āļāđāļāļĢāļ·āđāļāļāļāļīāļĄāļāđāļāļĩāļ āđāļāđāļāļēāļāđāļŦāđāļāđāļāđāļāļāļĄāļāļīāļ§āđāļāļāļĢāđāđāļāđāļāđāļāļāļāļĨāļēāļ āđāļāļĨāļĩāđāļĒāļāļĢāļ°āļāļāļāļēāļĢāļŠāļ·āđāļāļŠāļēāļĢāļ āļēāļĒāđāļāļāļēāļāļāļĢāļ°āļāļēāļĐāđāļāđāļāļāļīāļāļīāļāļąāļĨ
āļāļļāļāđāļāļĨāļĩāđāļĒāļāļāļĩāđāļāļģāđāļŦāđāđāļāļīāļāļāļ§āļēāļĄāđāļāļāļāđāļēāļāļāļąāļāđāļāļĒāļŠāļīāđāļāđāļāļīāļ āļāļ·āļāļ§āļąāļāļāļĩāđāļāļąāđāļāļāļāļāļāļēāļāļāļąāđāļāļŦāļĄāļāļāļđāļāļāļāļāđāļāļāđāļŦāđāļāļąāļāļāļķāļāļāđāļēāļāļĢāļ°āļāļāļāļāļĄāļāļīāļ§āđāļāļāļĢāđāļāđāļāļ āđāļĨāđāļ§āļāđāļāļĒāļāļĨāļīāļāļāđāļģāļāļĢāļ°āļāļēāļĐāļāļāļāļĄāļēāđāļāļ·āđāļāļāļģāđāļŦāđāļāļīāļāļĩāļāļĢāļĢāļĄāļāļĢāļāļāđāļ§āļāđāļŠāļĄāļ·āļāļāļĢāļ°āļāļāđāļāļīāļĄ āđāļāđāļāļŠāļģāđāļāļēāđāļāđāļēāđāļāđāļĄāđāļĨāđāļ§āļāđāļĨāļ·āļĄāđāļāđāļĨāļĒ āļāļāļāļ§āđāļēāļāļ°āļĄāļĩāđāļāļĢāļŠāļąāļāļāļāļāļēāļĄāļŦāļē
āļāļĩāđāđāļāđāđ āđāļāđāļāļāļķāļāļāļēāļāļĒāļļāļāđāļŦāļĄāđāļāļ°āļŠāļđāļāđāļŠāļĩāļĒāđāļāļāļēāļŠāļāļģāļāļ§āļēāļĄāļĢāļđāđāļāļąāļāļāļđāđāļĢāđāļ§āļĄāļāļēāļ āļāđāļēāļāļāļēāļāđāļāļīāļāđāļāļāļŠāļēāļĢ
āđāļāļīāļāđāļāļāļŠāļēāļĢ
āļĄāļĩāđāļŠāļĩāļĒāļāļĢāđāļāļāđāļĢāļĩāļĒāļāļāļēāļāđāļāļāļāļāļēāļĒāļ§āđāļē āđāļāļāļāļŠāđāļāļĢāđāļĄāļąāļāļāļąāļāļŠāļīāļāļāđāļēāļāđāļē āļāļģāđāļŦāđāđāļāļĨāđāļāļāļĨāļđāļāļāđāļēāļāđāļāļ§āđāļē āļāļĢāļĢāļĒāļēāļāļēāļĻāđāļāļāđāļĒāļāļĄāļēāļāļāļķāđāļ āđāļĄāļ·āđāļāļāļāđāļāļŠāđāļāļĢāđāļāļāļāļ§āđāļēāļāļēāļāđāļĒāļāļ°āļāļģāđāļĄāđāļāļąāļ āļāļāļ°āļāļĩāđāļāļāđāļāļāļāļāļ·āđāļāļāļĨāļąāļāđāļŦāđāļāļ§āđāļēāļāļāđāļāļŠāđāļāļĢāđāļĄāļąāļāļāļāļāļĄāļēāļāļąāđāļāļāļąāļāļāļđāđāļāļēāļ
āļāļēāļāļāļĢāļąāđāļāļāļēāļĢāđāļāļīāļāđāļāļāļŠāļēāļĢāļāļĢāļ°āļāļēāļĐāļĢāļ°āļŦāļ§āđāļēāļāđāļāļāļāļāļēāļāļāđāļāđāļŦāđāđāļāļīāļāļāļąāļāļŦāļēāļāļĩāđāđāļĢāļēāđāļĄāđāļāļąāļāļāļīāļ āđāļĄāļ·āđāļāđāļāļāļŠāļēāļĢāļĒāļ·āļāļĒāļąāļāļāļāđāļāļāļĢāđāļāļāļāđāļāļāļāļāļēāļĒāļāļīāļĄāļāđāļāļāļāļĄāļēāđāļĨāđāļ§ āđāļĄāđāđāļāđāļāļģāļŠāđāļāļāļāļāļĩāđāļāđāļĢāļāļĢāļ§āļāļĢāļ§āļĄāļāļģāđāļāļŠāđāļāđāļĨāđāļ§āđāļāđāļāļąāļāļŦāļ§āļ°āļāļāļāđāļāļāļāļāļēāļĒ āļĢāļ°āļŦāļ§āđāļēāļāļāļĩāđāđāļāļāļŠāļēāļĢāļĒāļąāļāđāļĄāđāļĄāļēāļāļķāļāļŠāđāļāļĢāđāļāļāļąāļāļāļēāļāļāļķāļāļ§āđāļēāļāļāļāļāļđāļāļĄāļāļāļ§āđāļēāļāļđāđāļāļēāļ āļāļāđāļāļāļŠāļēāļĢāļĄāļēāļāļķāļāļŠāđāļāļĢāđāļāļĢāđāļāļĄāļāļąāļāļāļāđāļāļŠāđāļāļĢāđāļāđāļāļ°āļĢāļđāđāļŠāļķāļāļ§āđāļēāļāļēāļāļāļĢāļ°āļāļąāļāđāļāđāļēāļĄāļēāđāļĒāļāļ°āļāļāļāļģāđāļĄāđāļāļąāļ
āļŦāļēāļāđāļāļāļŠāļēāļĢāđāļāļīāļāļāļēāļāļāđāļēāļāļĢāļ°āļāļāļāļāļĄāļāļīāļ§āđāļāļāļĢāđāđāļāļāļāļĢāļ°āļāļēāļĐ āđāļĄāļ·āđāļāļĄāļĩāļāļāđāļāļāļĢāđāđāļŦāđāļāļąāļāļŠāļīāļāļāđāļē āļāļģāļŠāļąāđāļāļāļąāđāļāļāđāđāļāļāļķāđāļāļāļēāļ "āļĢāļāļāļąāļāļŠāļīāļāļāđāļē" āļāļĩāđāļŠāđāļāļĢāđāļāļąāļāļāļĩ āđāļāđāļāļĨāļąāļāļĐāļāļ°āļāļāļāļāļēāļĢāđāļŦāļĨ (flow) āļāļēāļĄāļāļĢāļĢāļĄāļāļēāļāļīāļāļāļāļĢāļ°āļāļ āļāļēāļāļāđāđāļĄāđāļāļđāļāļāļąāļāđāļāđāļāļāđāļ§āļāļāļēāļĄāļāļąāļāļŦāļ§āļ°āļāļāļāļāļēāļĢāđāļāļīāļāđāļāļāļŠāļēāļĢ
āđāļĢāļēāļāļēāļāļāļģāļāļāđāļŦāļĄāļ·āļāļāļŠāļāļāļĢāđāļāļāļĢāđāļāđāļŠāļāļāļāļģāļāļ§āļāļāļēāļāļāļāļāļŠāđāļāļĢāđāđāļŦāđāļāļāļāļ·āđāļāļāļđāđāļāđāļāļĨāļāļāđāļ§āļĨāļē āļāđāļāļĄāļđāļĨāļāļĢāļīāļāļāļ°āļāđāļ§āļĒāđāļŦāđāđāļĄāđāļāđāļāļāļāļīāļāđāļāđāļāļāļāļāļĢāļđāđāļŠāļķāļāđāļĄāđāļāļĩāļāđāļāļāļąāļ āļāļāļĄāļāļīāļ§āđāļāļāļĢāđāļŠāļēāļĄāļēāļĢāļāđāļĒāļāđāļĒāļ°āļŠāļāļīāļāļīāđāļŦāđāđāļŦāđāļāđāļāđāļ§āđāļēāļĄāļĩāļāļēāļāđāļāđāļēāļĄāļēāļāļąāđāļāļŦāļĄāļāđāļāđāļēāđāļŦāļĢāđ āļāļģāđāļŠāļĢāđāļāđāļĨāđāļ§āđāļāđāļēāđāļŦāļĢāđ āļŦāļĢāļ·āļāđāļĄāđāļāļĢāļ°āļāļąāđāļāļāļģāļāļ§āļāđāļ§āļĨāļēāļāļąāđāļāđāļāđāļĒāļ·āļāļĒāļąāļāļāļāđāļāļāļĢāđāļāļāļāļķāļāļāļąāļāđāļŠāļĢāđāļ āđāļĄāđāļāđāļāļāļāļąāļāļŠāļīāļāļāđāļ§āļĒāļāļ§āļēāļĄāļĢāļđāđāļŠāļķāļ
āđāļāļāļŠāļēāļĢāļŠāļąāļĄāļāļąāļāļāđāđāļāļ·āđāļāļāļąāļāļāļķāļāļĢāļēāļĒāļĨāļ°āđāļāļĩāļĒāļāļāļēāļāļāļąāļāļāļĩ āļāļēāļāļāļĢāļąāđāļāļāđāđāļĄāđāđāļāļĩāļĒāļāļāļāļŠāļģāļŦāļĢāļąāļāļāļĢāļ°āļāļ§āļāļāļēāļĢāļāļģāļāļēāļāļ āļēāļĒāđāļ āļāļķāđāļāđāļŦāđāļāļ§āļēāļĄāļŠāļģāļāļąāļāļāļąāļāļāļ§āļēāļĄāļŠāļēāļĄāļēāļĢāļāļĢāļąāļāļĢāļđāđāļŠāļāļēāļāļ°āļāļāļāļāļēāļāļāļĩāđāđāļāļĨāļĩāđāļĒāļāđāļāļĨāļāļāļļāļāļāļāļ°āļĢāļ°āļŦāļ§āđāļēāļāļāļāļāļģāļāļēāļāļāđāļ§āļĒ
āļāļēāļĢāļŠāļ·āđāļāļŠāļēāļĢāļāđāļ§āļĒāļāļĢāļ°āļāļēāļĐāļāļģāđāļŦāđāđāļāļīāļāđāļāļāļŠāļāļāļĒāļē āļāļĩāđāđāļĄāđāļĄāļĩāđāļāļĢāļāļīāļāļāļēāļĄāļŠāļāļēāļāļ°āļāļ§āļēāļĄāļāļ·āļāļŦāļāđāļēāļ āļēāļĒāđāļāđāļāļāļāđāļāđāļāđāļēāļĒāđ

āđāļāļ·āđāļāļĄāđāļĒāļāđāļāļāļŠāļēāļĢ
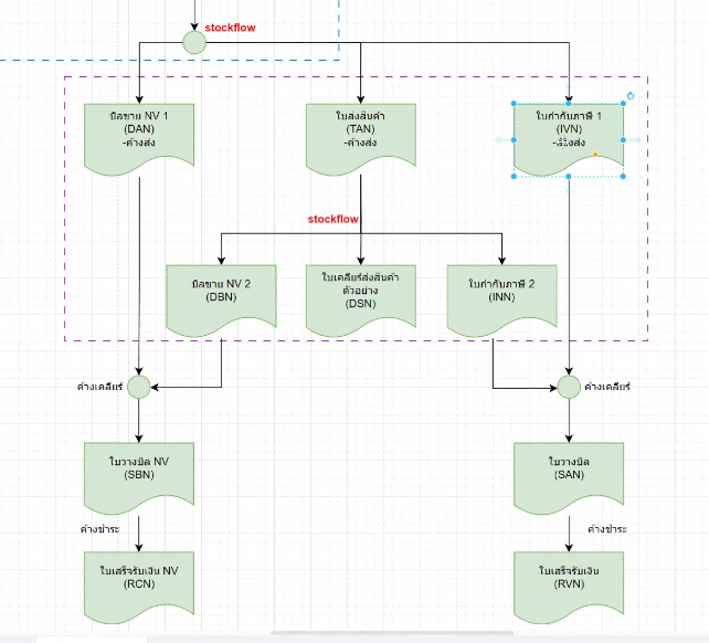
āļāļĢāļ°āļāļ§āļāļāļēāļĢ (process) āļāļĢāļ°āļāļāļāļāđāļ§āļĒāļāļąāđāļāļāļāļāļāļēāļ (tasks) āļŦāļĨāļēāļĒāļāļąāđāļāļāļāļ āđāļāđāļ āļāļĢāļ°āļāļ§āļāļāļēāļĢāļāļēāļĒ B2B (āđāļāļĢāļāļīāļ) āļāļēāļāđāļĢāļīāđāļĄāļāļēāļāļ§āļāļāļĢāđāļāļ·āđāļāļāļāđāļ
āđāļŠāļāļāļĢāļēāļāļēâ-âāļĒāļ·āļāļĒāļąāļāļāļēāļĒâ-âāļŠāđāļāļŠāļīāļāļāđāļēâ-âāđāļāđāļāļŦāļāļĩāđâ-âāļĢāļąāļāļāļģāļĢāļ°
āđāļāđāļĨāļ°āļāļąāđāļāļāļāļāļĄāļąāļāļāļ°āđāļāļāļāđāļ§āļĒāļĢāļđāļāđāļāļāđāļāļāļŠāļēāļĢ āđāļĨāļ°āļŠāļēāļĄāļēāļĢāļāļāļīāļĄāļāđāļāļāļāļĄāļēāđāļāđāļāļāļĢāļ°āļāļēāļĐāđāļāđāļāđāļ§āļĒ āđāļāļ·āđāļāļāļ§āļēāļĄāļŠāļ°āļāļ§āļāđāļāļāļēāļĢāļāļīāļāļāļēāļĄāļŠāļāļēāļāļ° āđāļāđāļ āđāļāļŠāđāļāļŠāļīāļāļāđāļēāļāļĩāđāļĒāļąāļāđāļĄāđāđāļāđāđāļāđāļāļŦāļāļĩāđ āđāļŠāļāļāļ§āđāļēāļĒāļąāļāđāļĄāđāđāļāđāļāļąāļāļāļģāđāļāđāļāđāļāļŦāļāļĩāđāļāļĩāđāļāđāļēāļāļāļķāļāđāļāļŠāđāļāļŠāļīāļāļāđāļēāļāļąāđāļ
1. Push or Pull
āļāļēāļĢāļāļąāļāļāļķāļāļāļēāļāđāļāļāļąāđāļāļāļāļāļāļąāļāđāļāļŠāļēāļĄāļēāļĢāļāļāļģāđāļāđ 2 āđāļāļ
Push āđāļĢāļīāđāļĄāļāđāļāļāļēāļāļŦāļēāđāļāļāļŠāļēāļĢāļāļāļāļāļąāđāļāļāļāļāļāđāļāļāļŦāļāđāļēāļāļąāđāļ āđāļĨāđāļ§ "āļŠāđāļāļāđāļ" āđāļāļ·āđāļāļāļąāļāļāļķāļāđāļāđāļāļāļąāđāļāļāļāļāļāļąāļāđāļ āļ§āļīāļāļĩāļāļĩāđāļĄāļąāļāđāļāđāđāļāļāļĢāļāļĩāļāļĩāđāđāļĄāđāļĢāļđāđāđāļĨāļāļāļĩāđāļāđāļēāļāļāļīāļāļāļāļāđāļāļāļŠāļēāļĢāđāļāļāļąāđāļāļāļāļāļāđāļāļāļŦāļāđāļē āđāļāđāļ āđāļĄāļ·āđāļāļĨāļđāļāļāđāļēāļāļāļĨāļāļāļ·āđāļāļŠāļīāļāļāđāļē āļāļēāļāđāļĢāļīāđāļĄāļāđāļāļŦāļēāđāļāđāļŠāļāļāļĢāļēāļāļēāļāļēāļāļāļ·āđāļāļĨāļđāļāļāđāļē āđāļĨāđāļ§ "āļŠāđāļāļāđāļ" āđāļāļ·āđāļāļāļąāļāļāļģāđāļāļĒāļ·āļāļĒāļąāļāļāļēāļĒ
Pull āđāļāđāļāļāļēāļĢāļāļģāļāļēāļāļāļĩāđāđāļĢāļīāđāļĄāļāđāļāļāļēāļāđāļāļāļŠāļēāļĢāđāļŦāļĄāđ āđāļĨāđāļ§āļāđāļēāļāļāļķāļāđāļĨāļāļāļĩāđāđāļāļāļŠāļēāļĢāļāđāļāļāļŦāļāđāļēāļāļąāđāļ āđāļāļ·āđāļāļāļķāļāļĢāļēāļĒāļĨāļ°āđāļāļĩāļĒāļāļĄāļēāđāļāđ āļāļĢāļāļĩāļāļĩāđāļĢāļđāđāđāļĨāļāļāļĩāđāđāļāļāļŠāļēāļĢāļāļĒāļđāđāđāļĨāđāļ§ āļŠāļēāļĄāļēāļĢāļāļāļģāļāļēāļāļ§āļīāļāļĩāļāļĩāđāđāļāđ
2. Detail or Summary
āļāļāļāļīāļĢāļēāļĒāļĨāļ°āđāļāļĩāļĒāļāļĢāļ°āļŦāļ§āđāļēāļāļāļąāđāļāļāļāļ āļāļēāļ āđāļŠāļāļāļĢāļēāļāļē āđāļ āļĒāļ·āļāļĒāļąāļāļāļēāļĒ āđāļĨāļ° āļŠāđāļāļŠāļīāļāļāđāļē āļĄāļąāļāļŠāđāļāļāđāļāļĢāļēāļĒāļĨāļ°āđāļāļĩāļĒāļāļĢāļ°āļāļąāļāļĢāļēāļĒāļāļēāļĢāļŠāļīāļāļāđāļēāļĄāļēāļāđāļ§āļĒ āđāļāđāļāļāļ§āļēāļĄāļŠāļąāļĄāļāļąāļāļāđāđāļāļ 1 āļāđāļ 1
āđāļāđāļāļąāđāļāļāļāļ āđāļāđāļāļŦāļāļĩāđ āđāļĄāđāļāļģāđāļāđāļāļāđāļāļāđāļāđāļĢāļēāļĒāļāļēāļĢāļŠāļīāļāļāđāļē āļāđāļāļāļāļēāļĢāļĢāļēāļĒāļĨāļ°āđāļāļĩāļĒāļāļŠāļģāļāļąāļāļĒāļāļāļāđāļēāļāļāļģāļĢāļ° āđāļĨāļ°āļĢāļēāļĒāļĨāļ°āđāļāļĩāļĒāļāļŠāļĢāļļāļāļāļĩāđāļāļģāđāļāđāļ āļŠāđāļ§āļāđāļŦāļāđāđāļĨāđāļ§āļāļ§āļēāļĄāļŠāļąāļĄāļāļąāļāļāđāļĢāļ°āļŦāļ§āđāļēāļāđāļāđāļāđāļāļŦāļāļĩāđāļāļąāļāđāļāļŠāđāļāļŠāļīāļāļāđāļēāļāļ°āđāļāđāļ āļāļēāļāļŦāļĨāļēāļĒāđāļ āļĢāļ§āļĄāļĄāļēāđāļāđāļ 1 āđāļ āļŦāļĄāļēāļĒāļāļ§āļēāļĄāļ§āđāļē āļĢāļēāļĒāļāļēāļĢāđāļāđāļāđāļāđāļāļŦāļāļĩāđ āļāļ·āļ āđāļāļŠāđāļāļŠāļīāļāļāđāļēāļāļąāđāļāļŦāļĄāļāļāļāļāļĨāļđāļāļāđāļēāļāļĩāđāļĒāļąāļāļāđāļēāļāļāļģāļĢāļ° āļāļąāđāļāđāļāļ
āļāļąāļāļāļąāđāļāļĢāļđāļāđāļāļāļāļ§āļēāļĄāļŠāļąāļĄāļāļąāļāļāđāļāļ°āđāļāđāļāļāļąāļ§āļāļģāļŦāļāļāļĢāļēāļĒāļĨāļ°āđāļāļĩāļĒāļ āđāļĨāļ°āļ§āļīāļāļĩāļāļēāļĢāļāļģāļāļēāļāļāđāļ§āļĒ
1 to 1 āļŠāļēāļĄāļēāļĢāļāđāļāđāļ§āļīāļāļĩāļŠāđāļāļāđāļ (push) āļŦāļĢāļ·āļ āļāđāļēāļāļāļķāļ (pull) āļāļķāļāļĢāļēāļĒāļĨāļ°āđāļāļĩāļĒāļāļĄāļēāđāļāđāļāđāļāļāļŠāļēāļĢāđāļŦāļĄāđ āđāļāļĒāļāļąāđāļ§āđāļāļĢāļēāļĒāļĨāļ°āđāļāļĩāļĒāļāļāļąāđāļāļŦāļĄāļāļāļ°āļāļąāļāļĨāļāļāļĄāļēāđāļāđāļāđāļāđāļŦāļĄāđ āļĄāļąāļāļāļ°āļāļĒāļđāđāđāļāļāļąāđāļāļāļāļāļāļĩāđāđāļāļĩāđāļĒāļ§āļāđāļāļāļāļąāļāļŠāļīāļāļāđāļē
many to 1 āđāļāļąāļ§āļīāļāļĩāļāļķāļ (pull) āđāļāļāļŠāļēāļĢāđāļāļīāļĄāļĄāļēāđāļāđāļŦāļĨāļēāļĒāđāļ āļĄāļąāļāļāļ°āļĒāļļāļāļĢāļēāļĒāļĨāļ°āđāļāļĩāļĒāļāđāļāļāļŠāļēāļĢāđāļāļīāļĄāđāļŦāđāļāļĨāļēāļĒāđāļāđāļāļŦāļāļķāđāļāļĢāļēāļĒāļāļēāļĢāđāļāđāļāļāļŠāļēāļĢāđāļŦāļĄāđ āđāļāļĒāļāļąāđāļ§āđāļāļĄāļąāļāļāļ°āļāļĒāļđāđāđāļāļāļąāđāļāļāļāļāļāļĩāđāđāļāļĩāđāļĒāļ§āļāđāļāļāļāļąāļāļĒāļāļāđāļāļīāļāļāđāļēāļāļāļģāļĢāļ°
items to items āđāļāđāļ§āļīāļāļĩāđāļĨāļ·āļāļāļāļķāļ (selective pull) āļĢāļēāļĒāļāļēāļĢāļāļēāļāļŠāđāļ§āļ āļāļēāļāđāļāļāļŠāļēāļĢāļŦāļĨāļēāļĒāđāļ āļĄāļąāļāđāļāđāļāļĢāļāļĩāļāļĩāđāđāļĄāđāļŠāļēāļĄāļēāļĢāļāļēāļĒāļŠāļīāļāļāđāļēāđāļāđāļāļĢāļāđāļāđāļĄāļāļīāļĨ āđāļāļīāļāļĢāļēāļĒāļāļēāļĢāļāđāļēāļāļŠāđāļāļŠāļīāļāļāđāļē
āļŠāļāļēāļāļ°āđāļāļāļŠāļēāļĢ
āđāļĄāļ·āđāļāļāļąāļāļāļģāđāļāļāļŠāļēāļĢāđāļāļāļąāđāļāļāļāļāđāļŦāļĄāđ āļāļ§āļēāļĄāļŠāļēāļĄāļēāļĢāļāļŠāļģāļāļąāļāļāļĩāđāļāļĢāļ°āļāļēāļĐāđāļĄāđāļŠāļēāļĄāļēāļĢāļāļāļģāđāļāđ āļāļ·āļ āļāļēāļĢāļĒāđāļāļāļāļĨāļąāļāđāļāļāļģ backlink āļāļāļāđāļŦāđāļĢāļđāđāļ§āđāļēāļĄāļĩāđāļāļāļŠāļēāļĢāđāļŦāļĄāđāđāļĨāļāļāļĩāđāļāļ°āđāļĢāļāļĩāđāļāđāļēāļāļāļķāļāđāļāļāļĩāđ āļāļĢāđāļāļĄāļāļĩāļąāđāļāļāļĢāļąāļāļŠāļāļēāļāļ°āļāļĩāđāļāđāļāļĄāļđāļĨāļāļąāđāļāļāļāļāļāđāļāļāļŦāļāđāļē
flag āļāļąāļāļāļķāļāđāļāđāļĢāļŦāļąāļŠāļŠāļāļēāļāļ°āļāļāļāđāļŦāđāļĢāļđāđāļ§āđāļē āļĄāļĩāđāļāļāļŠāļēāļĢāļāļĢāļ°āđāļ āļāđāļŦāļāļāļķāļāļĄāļēāđāļāđāđāļĨāđāļ§ āđāļāđāļ āļāļĢāļāļĩāļāļāļāđāļāđāļŠāļāļāļĢāļēāļāļē āļŠāļēāļĄāļēāļĢāļāđāļāđ flag āđāļāļ·āđāļāļāļāļāļ§āđāļē āđāļāđāļŠāļāļāļĢāļēāļāļēāđāļŦāļāļāļđāļāđāļāļĨāļĩāđāļĒāļāļŠāļāļēāļāļ°āđāļāđāļāļĒāļ·āļāļĒāļąāļāļāļēāļĒāđāļĨāđāļ§ āđāļĨāļ°āđāļāļĒāļ·āļāļĒāļąāļāļāļēāļĒāđāļŦāļāļāļąāļāļŠāđāļāđāļĨāđāļ§āđāļāļĒāļāļđāļāļēāļ flag āļāļĩāđāļāļđāļāļāļąāļāļāļķāļāđāļāļĒāđāļāļŠāđāļāļŠāļīāļāļāđāļē
payment āļāļĢāļāļĩāđāļāđāļŠāļĢāđāļāļĢāļąāļāđāļāļīāļ āļŠāļēāļĄāļēāļĢāļāļĒāđāļāļāļāļĨāļąāļāđāļāļāļąāļāļāļķāļāļĒāļāļāđāļāļīāļāļāļēāļāđāļāđāļŠāļĢāđāļāđāļāđāļāļĢāļēāļĒāļāļēāļĢāļāļģāļĢāļ°āļāļāļāđāļāļŠāđāļāļŠāļīāļāļāđāļē āļāļķāđāļāļāļĒāļđāđāļāļąāļāļĒāļāļāļāļģāļĢāļ°āđāļāđāļŠāļĢāđāļāļāļķāđāļāļāļēāļāđāļĄāđāđāļāđāļĒāļāļāđāļāđāļĄāļāđāđāļāđ āļāļĢāđāļāļĄāļāļąāļāļāļĢāļąāļāļāļĢāļļāļāļĒāļāļāļāđāļēāļāļāļģāļĢāļ°āđāļŦāļĄāđ āļŦāļēāļāļŦāļąāļāļĨāđāļēāļāļāļąāļāđāļāđāļ 0 āđāļŠāļāļāļ§āđāļēāļāļģāļĢāļ°āđāļĨāđāļ§
stock āļāļĢāļāļĩāđāļāļāļąāļāļŠāļīāļāļāđāļē āļŠāļēāļĄāļēāļĢāļāļĒāđāļāļāļāļĨāļąāļāđāļāļāļąāļāļāļķāļāļĒāļāļāļŠāļīāļāļāđāļēāļāļĩāđāļāļąāļāļŠāđāļāđāļĨāđāļ§ āļāļķāđāļāļāļĒāļđāđāļāļąāļāļāļģāļāļ§āļāļŠāļīāļāļāđāļēāđāļāđāļāļāļąāļāļŠāļīāļāļāđāļē āļāļĢāđāļāļĄāļāļąāļāļāļĢāļąāļāļāļĢāļļāļāļĒāļāļāļŠāļīāļāļāđāļēāļāđāļēāļāļŠāđāļāļāļāđāļŦāļĨāļ·āļāļāļāļāđāļāļāļąāļāļŠāļīāļāļāđāļē
āļāļāļāļąāļāļĢāļ°āļāļ
āļĄāļĩāđāļāļ§āļāļīāļāļāļĩāđāđāļāļāļāđāļēāļāļāļąāļ 2 āđāļāļ§āļāļēāļ āļāļ§āļĢāļāļĢāļąāļāļāļāđāļŦāđāđāļāđāļēāļāļąāļāļĢāļ°āļāļ āļŦāļĢāļ·āļ āļāļ§āļĢāļāļĢāļąāļāļĢāļ°āļāļāđāļŦāđāđāļāđāļēāļāļąāļāļāļ āđāļĄāđāļĄāļĩāļāļģāļāļāļāļāļĩāđāļāļđāļāļāđāļāļāđāļāļĩāļĒāļāļāļģāļāļāļāđāļāļĩāļĒāļ§ āļāļķāđāļāļāļĒāļđāđāļāļąāļāļāļāļāđāļāļĢ āļŠāđāļ§āļāđāļŦāļāđāđāļĨāđāļ§āļāļāļāđāļāļĢāđāļŦāļāđāļĄāļąāļāļĄāļĩāļĻāļąāļāļĒāļ āļēāļāļĄāļēāļāļāļ§āđāļēāļāļĩāđāļāļ°āļŠāļĢāđāļēāļāļĢāļ°āļāļāđāļĨāđāļ§āļāļĢāļąāļāļāļ āļāļāļ°āļāļĩāđāļāļāļāđāļāļĢāđāļĨāđāļāđāļĨāļ°āļāļĨāļēāļāļāļ°āļāđāļāļāļāļīāļāļēāļĢāļāļēāđāļāđāļāļĢāļēāļĒāđ āđāļ āļāļēāļāļāļĢāļąāđāļāļāļāļāđāļāļĢāđāļĨāđāļāđāļāđāļāļģāļĨāļąāļāđāļāļīāļāđāļ āļāļēāļāļāļāļāđāļāļĢāđāļāđāļāļāļāļĄāļāļĩāđāļāļĩāđāļāļāļŠāļ āļēāļ§āļ°āđāļāđāļēāđāļāļīāļĄāļĄāļēāļāļēāļāđāļĄāđāļāļēāļĒāđāļāđāđāļĄāđāļŠāļēāļĄāļēāļĢāļāđāļāļāđāļāđāļāđāļāđ
āđāļāļāļāļāđāļāļĢāđāļŦāļāđ āđāļāļĢāļāļŠāļĢāđāļēāļāļāļāļāđāļāļĢāļĄāļąāļāļāđāļāļāļāļĢāļąāļāđāļŦāđāļŠāļāļāļāļĨāđāļāļāļāļąāļāļĢāļ°āļāļ āđāļāļĢāļēāļ°āļāļāļēāļāđāļŦāļāđāļāļģāđāļŦāđāļāđāļāļāļĒāļāļĄāļĨāļ°āļāļīāđāļāļāļ°āđāļĢāļāļĩāđāļĒāļļāđāļāļĒāļēāļāļāļĩāđāđāļĄāđāļāļīāļāļāļēāļĄāļĄāļēāļāļĢāļāļēāļ āļāļ§āļēāļĄāđāļŦāļāđāļāļģāļĄāļĩāļāļąāļāļŦāļēāđāļāļāļēāļĢāļŠāļ·āđāļāļŠāļēāļĢāđāļŦāđāļāļąāđāļ§āļāļķāļ āļāļķāļāđāļāđāļāļĢāļ°āđāļĒāļāļāđāļŠāļđāļāļŠāļļāļāļāļēāļāļāļēāļĢāļŠāļ·āđāļāļŠāļēāļĢāļāđāļāļĄāļđāļĨāļāđāļēāļāļĢāļ°āļāļāļāļāļĄāļāļīāļ§āđāļāļāļĢāđ
āļāļāļ°āļāļĩāđāļāļāļāđāļāļĢāđāļĨāđāļ āđāļāļĢāļāļŠāļĢāđāļēāļāļāļāļāđāļāļĢāļĄāļąāļāđāļĄāđāļŠāļēāļĄāļēāļĢāļāđāļāđāļāļŦāļāđāļēāļāļĩāđāđāļāđāļāļąāļāđāļāļ āđāļāļ·āđāļāļāļāļēāļāļāļāļāđāļāļĒāļāļķāļāļāļĨāđāļāļāļāļąāļ§āļŠāļēāļĄāļēāļĢāļāļĢāļąāļāļĢāļđāđāļŠāļāļēāļāļ°āđāļāđāļāļĒāđāļēāļāļāļąāđāļ§āļāļķāļ āļāļēāļĢāļŠāļ·āđāļāļŠāļēāļĢāļāđāļēāļāļāļāļĄāļāļīāļ§āđāļāļāļĢāđāļāļēāļāđāļĄāđāļāđāļāļĒāļāļģāđāļāđāļāļāļąāļāđāļāđāļāđāļĢāļ°āļāļ āļĄāļąāļāđāļāđāļāļĢāļ°āđāļĒāļāļāđāđāļāđāļāđāđāļāđāļāđāļāļĢāļ·āđāļāļāļāļļāđāļāđāļĢāļāļĄāļēāļāļāļ§āđāļē
āļāļāļēāļāļāļāļāđāļāļĢāļāļĩāđāļĄāļĩāļāļąāļāļŦāļēāđāļĢāļ·āđāļāļāļĢāļ°āļāļāļāļēāļāļĄāļēāļāļāļĩāđāļŠāļļāļ āļĄāļąāļāđāļŦāļāđāļāļ§āđāļēāļāļāļāđāļāļĢāđāļĨāđāļ āđāļāđāļĒāļąāļāđāļĨāđāļāđāļāļīāļāļāļ§āđāļēāļāļĩāđāļāļ°āđāļāđāļāļāļāļāđāļāļĢāđāļŦāļāđ āđāļāļĢāļēāļ°āļĄāļĩāļāļ§āļēāļĄāđāļĄāđāļŠāļĄāļāļđāļĢāļāđāđāļāđāļāđāđāļāļĢāļāļŠāļĢāđāļēāļāļāļāļāđāļāļĢ āļāļģāđāļŦāđāļāļģāđāļāđāļāļāđāļāļāļāļĢāļąāļāļāļąāđāļāļāļāļāļāļēāļĢāļāļģāļāļēāļāđāļŦāđāļŠāļāļāļāļĨāđāļāļāļāļąāļāļāļĢāļąāļāļĒāļēāļāļĢāļāļāļāļāļ āļāđāļāļāļāļēāļĢāļāļ§āļēāļĄāļĒāļ·āļāļŦāļĒāļļāđāļāļāļāļāļāļēāļĢāļ§āļēāļāļĢāļ°āļāļāđāļāļ·āđāļāļŠāđāļāđāļŠāļĢāļīāļĄāļāļļāļāđāļāđāļ āđāļĨāļ°āļŦāļĨāļāđāļĨāļĩāđāļĒāļāļāļļāļāļāđāļāļ
āļāļēāļāļāļēāļāļāđāļēāļāļāļēāļāļĄāļĩāļāļąāđāļāļāļāļāļĨāļ°āđāļāļĩāļĒāļāđāļŦāļĄāļ·āļāļāļāļāļāđāļāļĢāđāļŦāļāđ āđāļāļĢāļēāļ°āļĄāļĩāļāļđāđāļĢāļąāļāļāļīāļāļāļāļāļāļēāļĄāļāļąāđāļāļāļāļ āđāļāđāļāļēāļāļāļēāļāļāđāļēāļāļāļ§āļĢāļāđāļāļāļĒāļļāļāļāļąāđāļāļāļāļ āļĨāļāļāļ§āļēāļĄāļāļąāļāļāđāļāļāđāļŦāđāļŠāļ°āļāļ§āļāļāļĩāđāļŠāļļāļāđāļāļĢāļēāļ°āđāļĄāđāđāļāđāļāļģāļŦāļāļāļāļđāđāļĢāļąāļāļāļīāļāļāļāļāļāļąāļāđāļāļ

āđāļĨāđāļĄāđāļāļāļŠāļēāļĢ
āđāļĄāļ·āđāļāļĢāļ°āļāļāđāļāļĢāđāļāļĢāļĄāļāļąāđāļāļĢāļāļāļĢāļąāļāļāļēāļĢāļāļąāđāļāđāļĨāđāļĄāđāļāļāļŠāļēāļĢāđāļĄāđāļāļģāļāļąāļ āļŠāļēāļĄāļēāļĢāļāļāļģāļŦāļāļāļāļ§āļēāļĄāļŠāļąāļĄāļāļąāļāļāđāļĢāļ°āļŦāļ§āđāļēāļāđāļĨāđāļĄ āđāļĨāļ°āļāļĢāļąāļāđāļāļĨāļĩāđāļĒāļāļāļļāļāļŠāļĄāļāļąāļāļīāļāļēāļĢāļŠāđāļāļāđāļāđāļāļāļŠāļēāļĢāļāļĩāđāđāļāļāļāđāļēāļāļāļąāļāļāļēāļĄāļāļĩāđāđāļāļāđāļāļāđāļ§āđāļāđāļēāļāļāđāļ
āđāļāļ§āļāļīāļāļāļāļāļāļēāļĢāļ§āļēāļāļĢāļ°āļāļāļāđāļāļ°āđāļāļĨāļĩāđāļĒāļāđāļāđāļāļĒāļŠāļīāđāļāđāļāļīāļ āđāļāļĢāļēāļ°āļŠāļēāļĄāļēāļĢāļāļāļĢāļąāļāđāļāļĨāļĩāđāļĒāļāđāļŦāđāļĒāļ·āļāļŦāļĒāļļāđāļāļāļēāļĄāļāļēāļĢāđāļāļīāļāđāļāļŦāļĢāļ·āļāđāļāļĨāļĩāđāļĒāļāđāļāļĨāļāđāļāļĢāļāļŠāļĢāđāļēāļāļāļāļāđāļāļĢāđāļāđ āļĒāļāļāļąāļ§āļāļĒāđāļēāļāđāļāđāļ āļĢāļ°āļāļāđāļāļāļŠāļēāļĢāļāļāļāļāļĩāđāđāļĄāđāļĄāļĩāļŠāļēāļāļē āļāļąāļāđāļĄāļ·āđāļāļāļĒāļēāļĒāļŠāļēāļāļēāļāđāđāļāļāļāđāļēāļāļāļąāļ
āļŦāļēāļāļāļĢāļąāļāļĒāļēāļāļĢāļĄāļĩāļāļģāļāļąāļ āđāļāļĒāđāļāļāļēāļ°āđāļāļāļāļāđāļāļĢāļāļāļēāļāđāļĨāđāļāđāļĨāļ°āļāļĨāļēāļ āđāļĨāđāļĄāđāļāļāļŠāļēāļĢāļāļĩāđāļāļģāļŦāļāļāđāļāđāļāļīāļŠāļĢāļ°āļāļģāđāļŦāđāđāļāļīāļāļāļēāļāđāļĨāļ·āļāļāđāļŦāļĄāđāđāļāļāļēāļĢāļ§āļēāļāļĢāļ°āļāļ āđāļĄāđāļāđāļāļāđāļāļ·āđāļāđāļāļāļ§āļēāļĄāļŠāļĄāļāļđāļĢāļāđāļāļĢāđāļāļĄāļāļąāđāļāđāļāđāđāļĢāļīāđāļĄāļāđāļ āļŦāļēāļāļāļĢāļąāļāđāļāļĨāļĩāđāļĒāļāļāļēāļĄāļāļāļēāļāđāļĨāļ°āđāļāļĢāļāļŠāļĢāđāļēāļāļāļāļāđāļāļĢāđāļĄāļ·āđāļāđāļ§āļĨāļēāļāđāļēāļāđāļ


